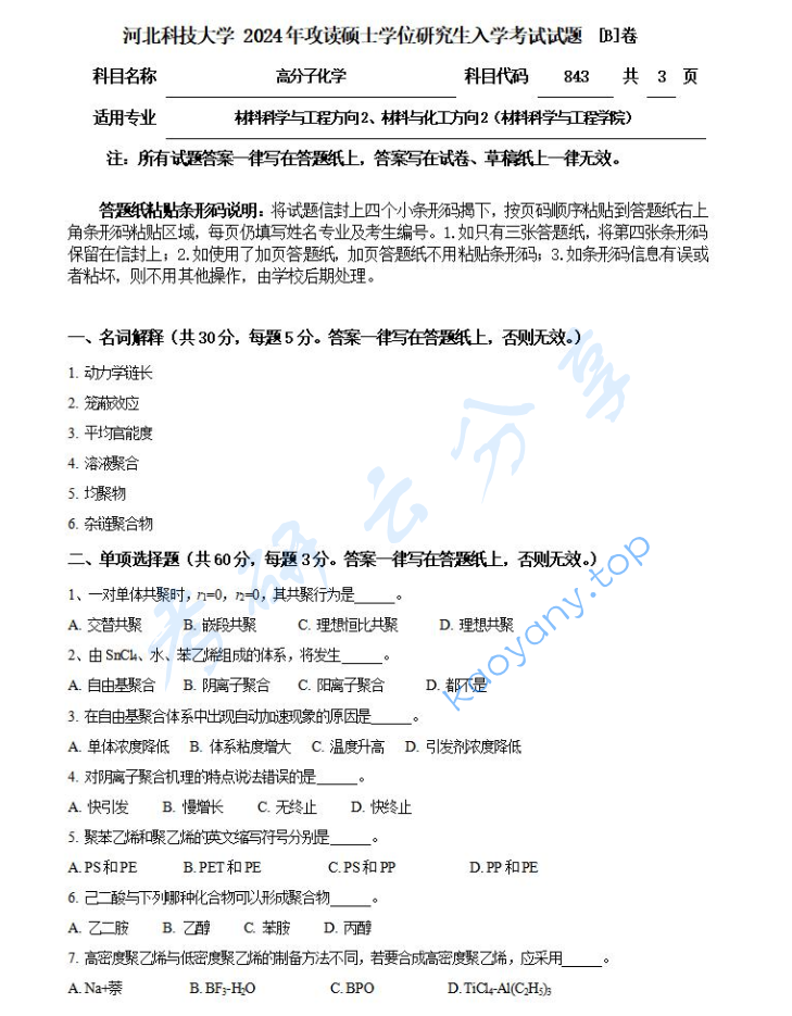
2024年河北科技大学843高分子化学考研真题

积分抵扣
隐藏内容

image.png

image.png

image.png

免责声明:本站所有的内容均来源于互联网采集或网友投稿提供,不能保证内容的真实性、完整性,仅供个人研究、交流学习使用,不涉及任何商业盈利目的。如果资料有误与官方发布不一致,请与官方最新发布为准,请联系本站管理员予以更改,如果涉及版权等问题,请联系本站管理员予以删除。
维权指引 | 权限说明 | 下载说明 | 内容投诉
考研云分享 » 2024年河北科技大学843高分子化学考研真题
您需要 登录账户 后才能发表评论

发表评论

欢迎 访客 发表评论