

附件二


附件1
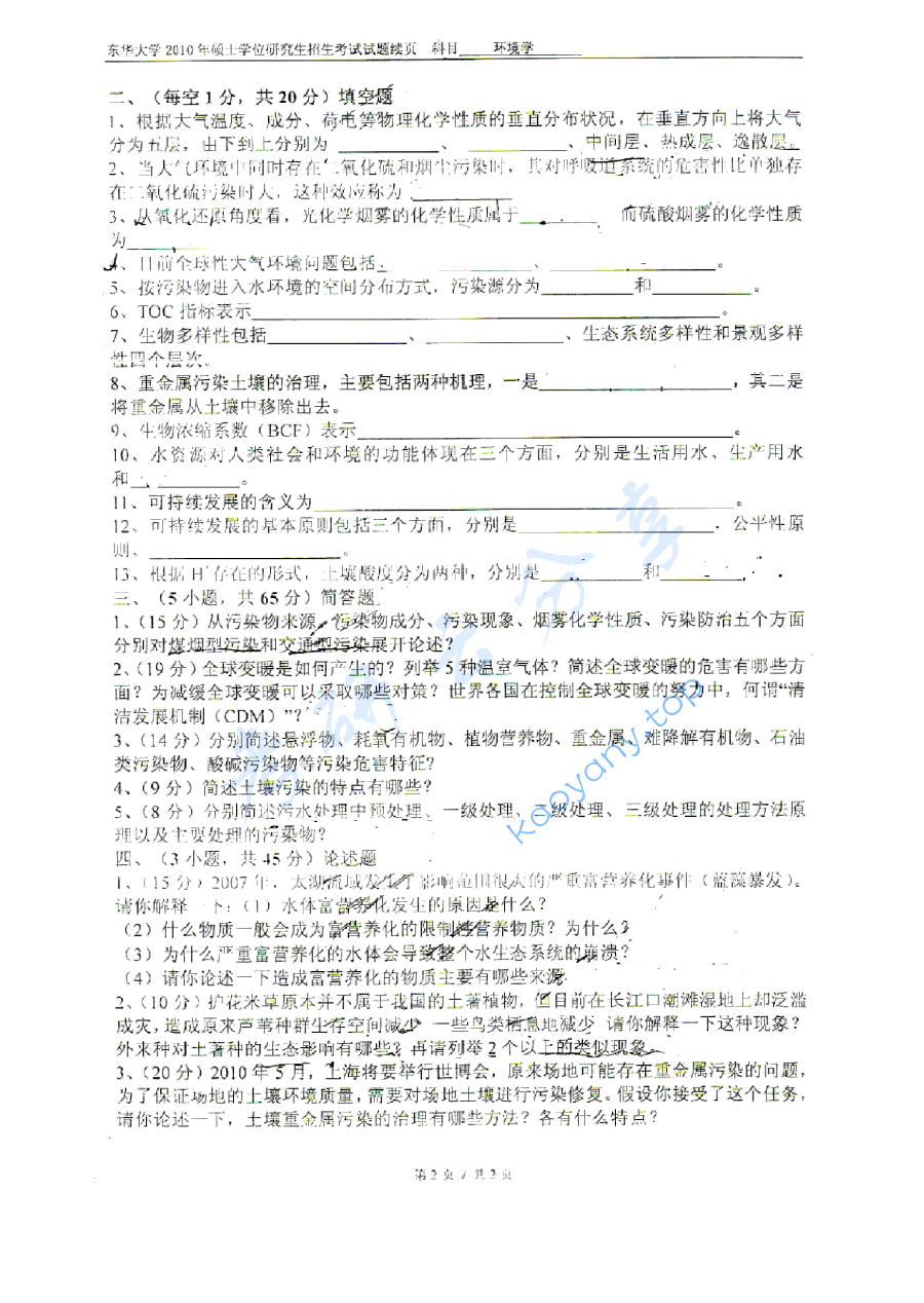
2010年东华大学环境学考研真题.docx
前往下载
附件2
2010年东华大学环境学考研真题.docx
前往下载
免责声明:本站所有的内容均来源于互联网采集或网友投稿提供,不能保证内容的真实性、完整性,仅供个人研究、交流学习使用,不涉及任何商业盈利目的。如果资料有误与官方发布不一致,请与官方最新发布为准,请联系本站管理员予以更改,如果涉及版权等问题,请联系本站管理员予以删除。
维权指引 |
权限说明 |
下载说明 |
内容投诉考研云分享 » 2010年东华大学849环境学考研真题