2004年福州大学837经济学综合考研真题
一、名词解释(每小题5分,共35分)
1.机会成本与生产可能性曲线
2.净投资与存货投资
3.货币的交易需求与投机需求
4.经济增长与经济周期
5.萨伊定律与凯恩斯定律
6.消费者均衡与消费者剩余
7.帕累托最优状态与社会福利函数
二、简要回答下列问题(每小题10分,共30分)
1.简要说明固定比例生产函数和规模报酬不变生产函数的关系。
2.作图说明税率增加如何影响IS曲线,均衡收入和利率?
3.试比较不同市场组织的经济效率
三、计算题(每小题10分,共30分)
1.设某厂商只把劳动力作为可变要素,其生产函数Q=-0.0lL3+L2+36L,Q为厂商每天产量,L为工人的日劳动小时数。所有市场均为完全竞争,单位产品价格为0.10关元,小时工资率为4.80美元,试求当厂商利润最大时:
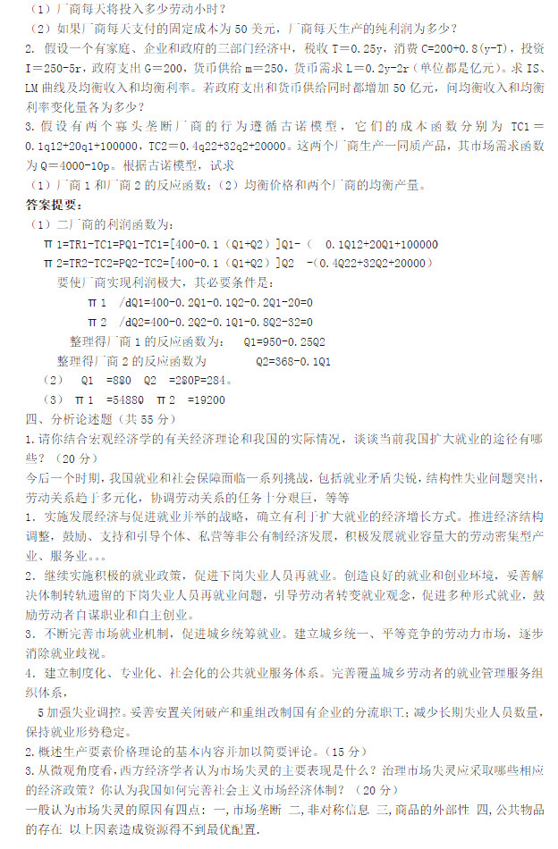
(1)厂商每天将投入多少劳动小时?
(2)如果厂商每天支付的固定成本为50美元,厂商每天生产的纯利润为多少?
2.假设一个有家庭,企业和政府的三部门经济中,税收T=0.25Y,消费C=200+0.8(Y-T),投资1=250
-5r。政府支出G=200,货币供给m=250,货币需求L=0.2Y-2r(单位都是亿元),求IS、LM曲线及均衡收入和均衡利率。若政府支出和货币供给同时都增加50亿元。问均衡收入和均衡利率变化量各为多少?
3.假设有两个寡头厂商的行为遵循古诺模型,它们的成本函数分别为TC1=0.1qu2+20qu+100000,TC,=0.4q2+322+20000,这两个厂商生产一同质产品,其市场需求函数为Q=4000-10p。根据古诺模型,试求:
(1)厂商1和厂商2的反应函数;
(2)均衡价格和两个厂商的均衡产量。
四、分析论述题(共55分)
1.请你结合宏观经济学的有关经济理论和我国的实际情况,谈谈当前我国扩大就业的途径有哪些?(20分)
2.概述生产要素价格理论的基本内容并加以简要评论。(15分)
3.从微观角度看,西方经济学者认为市场失灵的主要表现是什么?治理市场失灵应采取哪些相应的经济政策?你认为我国如何完善社会主义市场经济体制?(20分)
2004年福州大学438经济学综合考研真题及答案详解
2004年福州大学研究生入学试题
专业:西方经济学 科目:经济学综合 编号:438
一、名词解释(每小题5分,共35分) 1.机会成本与生产可能性曲线 2.净投资与存货投资
3.货币的交易需求与投机需求 4.经济增长与经济周期 5.萨伊定律与凯恩斯定律 6.消费者均衡与消费者剩余 7.帕累托最优状态与社会福利函数
二.简要回答下列问题(每小题10分,共30分)
1.简要说明固定比例生产函数和规模报酬不变生产函数之关系 2.作图说明税率增加如何影响IS曲线、均衡收入和利率? 3.试比较不同市场组织的经济效率。 三、计算题(每小题10分,共30分)
1.设某厂商只把劳动作为可变要素,其生产函数为Q=-0.01L3+L2+ 36L,Q为厂商每天产量,L为工人的日劳动小时数。所有市场均为完全竞争,单位产品价格为0.10美元,小时工资率为4.80美元。试求当厂商利润最大时, (1)厂商每天将投入多少劳动小时?


