​2025年四川轻化工大学参考书目

本文为大家整理的是2025四川轻化工大学考研参考书目,供大家参考,如有变动,以学校最新公布的为准。

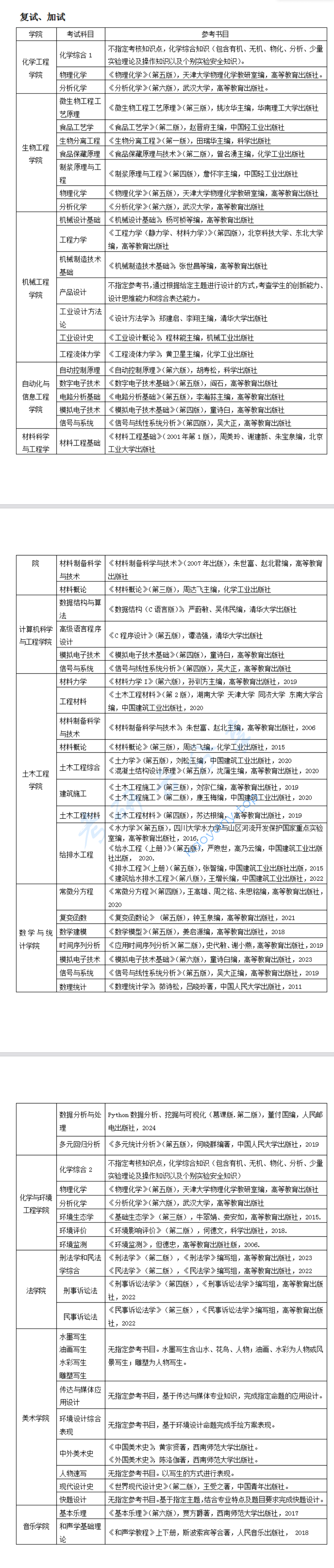
说明:考研专业课通常是由招生院校自主命题,因此考生在复习时就要以招生院校公布的参考书目为准。

​2025年四川轻化工大学参考书目,2025四川轻化工大学考研参考书目,四川轻化工大学,第1张

​2025年四川轻化工大学参考书目,2025四川轻化工大学考研参考书目,四川轻化工大学,第2张

​2025年四川轻化工大学参考书目,2025四川轻化工大学考研参考书目,四川轻化工大学,第3张


免责声明:本站所有的内容均来源于互联网采集或网友投稿提供,不能保证内容的真实性、完整性,仅供个人研究、交流学习使用,不涉及任何商业盈利目的。如果资料有误与官方发布不一致,请与官方最新发布为准,请联系本站管理员予以更改,如果涉及版权等问题,请联系本站管理员予以删除。
维权指引 | 权限说明 | 下载说明 | 内容投诉
考研云分享 » ​2025年四川轻化工大学参考书目
您需要 登录账户 后才能发表评论

发表评论

欢迎 访客 发表评论