2026年南开大学831文物综合考研真题 南开大学文物综合 南开大学 文物综合 科目名称:文物综合 813满分:150分 时间:180分钟一、名词解释1、秧马2、齐法化3、百宝嵌4、放马滩纸5、迦陵频伽6、晋辟雍碑二、简答题1、试述中国古代装饰玉的起源与发展2、论述古代瓷器的彩装饰
【中山大学】院校汇编(广东,综合类,985,211,双一流,自划线,A区,Z) 广东 综合类 985 211 双一流 自划线 A区 Z 院校信息广东,综合类,985,211,双一流,自划线,A区,Z招生信息中山大学招生简章/专业目录/考试大纲/参考书目汇编
2026年南开大学348文博综合考研真题 南开大学文博综合 南开大学 文博综合 一、名词解释(每题 10分,共 120分)1.王建墓2.《石渠宝笈》3.考古遗址博物馆4.博物馆伦理5.黄成6.沧州铁狮子 7.《齐民要术》8.彩绘陶9.青白瓷 10.贮贝器 11.曲辕犁12.何家村窖藏二、论述题(每题45分,共180分)1.数字技术给博物馆带来的好处与潜在风险
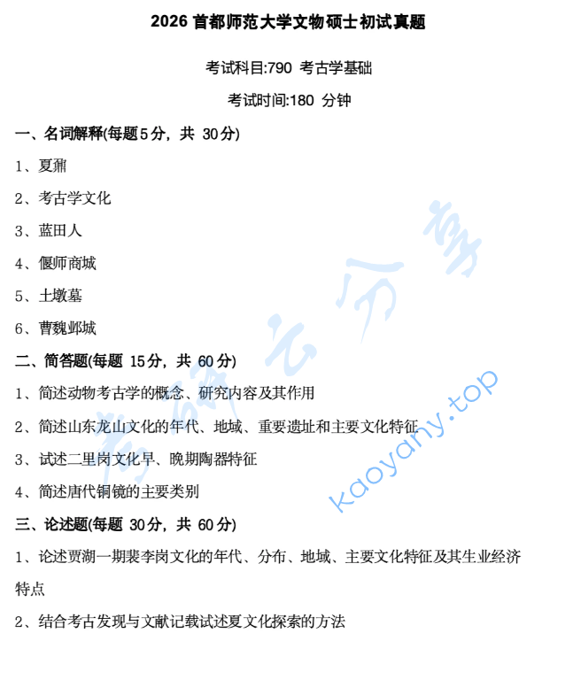
首都师范大学790考古学基础考研真题汇编(2025-2026) 首都师范大学汇编 考古学基础汇编 张之恒《中国考古通论》 本书编写组《考古学概论》 首都师范大学790考古学基础考研真题2026年首都师范大学790考古学基础考研真题2025年首都师范大学790考古学基础考研真题参考资料
首都师范大学707中国考古学综合考研真题汇编(2005-2015、2017-2026) 首都师范大学汇编 中国考古学综合汇编 张之恒《中国考古通论》 本书编写组《考古学概论》 首都师范大学707中国考古学综合考研真题2026年首都师范大学707中国考古学综合考研真题2025年首都师范大学707中国考古学综合考研真题
2026年首都师范大学707中国考古学综合考研真题 首都师范大学中国考古学综合 首都师范大学 中国考古学综合 科目名称:707中国考古学综合满分:300 分 时间:180 分钟一、名词解释(每题 10分,共60分)1.广谱革命2.主动发掘3.青铜时代4.元大都 5.吉州窑 6.马家窑文化二、简答题(每题30分,共120分)1.郑州商城布局及意义2.如何判断一个遗址是新时期时代还是旧石器时代3.如何看待考古学的局限性
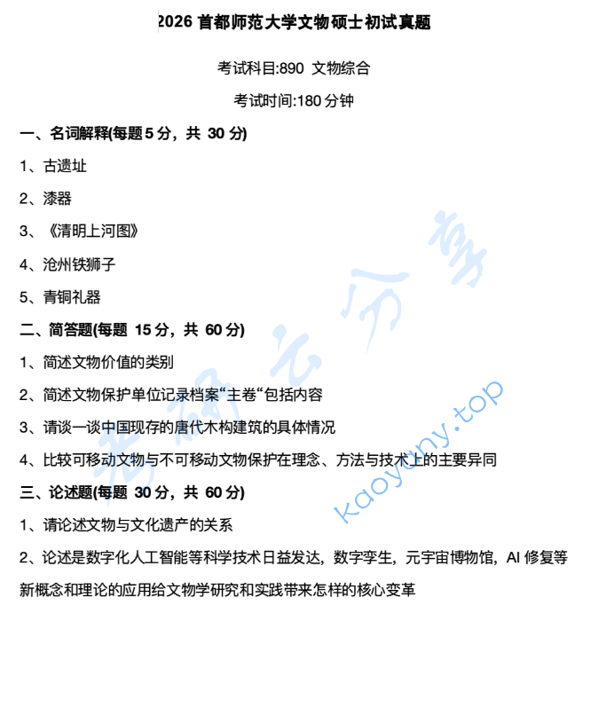
首都师范大学890文物综合考研真题汇编(2025-2026) 首都师范大学汇编 文物综合汇编 首都师范大学890文物综合考研真题2026年首都师范大学890文物综合考研真题2025年首都师范大学890文物综合考研真题
上海大学655文物学基础考研真题汇编(2026) 上海大学汇编 文物学基础汇编 上海大学655文物学基础考研真题2026年上海大学655文物学基础考研真题初试参考书《考古学概论(第二版)》《考古学概论》编写组编 高等教育出版社 2018年《20世纪遗产保护》单霁翔天津大学出版社2015年《文物学概论》《文物学概论》编写组编高等教育出版社2019年《文物保护学》王蕙贞文物出版社2009年
2026年中山大学440新闻与传播专业基础考研真题 中山大学新闻与传播专业基础 中山大学 新闻与传播专业基础 440一、名词解释1、新闻“四力”2、计算宣传3、计算机即社会行动者CASA4、平台社会 二、简答题1、请简述议程设置的三个发展阶段2、习总书记在8.19的讲话说明“党性和人民性从来都是一致的,统一的”,请简述其中内涵3、媒介欣赏和媒介享受的关联、区别和产生机制4、从技术、数据、人工的角度简述“算法偏见”的成因
2026年中山大学625新闻与传播实务及研究方法考研真题 中山大学新闻与传播实务及研究方法 中山大学 新闻与传播实务及研究方法 一、名词解释(每小题10分,共40分)1、被试内设计2、媒介逻辑3、意见气候4、数字殖民主义二、简答题(每小题20分,共60分)1、什么是田野实验以及它的优势是什么?2、批判话语分析的核心要义是什么以及该方法的局限。3、什么是风险沟通?风险沟通的关键要素是什么?三、论述题(每小题25分,共50分)1、数据主义研究范式和社会科学研究的研究范式的区别是什么?
【中南林业科技大学】院校汇编(湖南,农林类,高等院校,A区,Z) 湖南 农林类 高等院校 A区 Z 院校信息湖南,农林类,高等院校,A区,Z招生信息中南林业科技大学招生简章/专业目录/考试大纲/参考书目汇编录取信息
会员免费 2026年中南林业科技大学考试大纲及参考书目 中南林业科技大学 中南林业科技大学2026年硕士研究生入学考试初试科目考试大纲发布时间:2025-10-10 阅读次数:4430各位考生:我校2026年硕士研究生入学考试初试自命题科目考试大纲将会持续更新,近期会全部公布。具体见附件。
2026年中南林业科技大学录取名单(推免) 中南林业科技大学 中南林业科技大学2026年拟录取推免生名单公示发布时间:2025-09-24 阅读次数:1235根据《中南林业科技大学2026年接收推荐免试攻读研究生(含硕士生、直博生)简章》等相关规定,经考生申请、资格审查、复试考核等环节,现对2026年推荐免试攻读研究生拟录取名单予以公示,公示时间为7个工作日。 公示期间,如对拟录取名单有异议,请以邮件形式(需实名并附联系方式)向我校研究生招生办公室或学校纪委办公室、监察专员办公室反映,逾期将不再受理。